EN 百年生科 新内网

检测到您当前使用浏览器版本过于老旧,会导致无法正常浏览网站;请您使用电脑里的其他浏览器如:360、QQ、搜狗浏览器的极速模式浏览,或者使用谷歌、火狐等浏览器。

下载Firefox

Science Advances | 张蔚课题组与合作者揭秘蜘蛛纺器起源

日期: 2026-01-19

蜘蛛利用位于腹部的特殊结构——纺器,挤出并操控蛛丝。纺器的形成使得蜘蛛能够编织蛛网捕食猎物、借助蛛丝飞航扩散,从而成功演化出超过五万种物种。此前的研究曾推测,蜘蛛纺器的形成与沿前后轴分布的Hox基因以及沿近远轴分布的肢体模式基因相关,但缺乏实质性证据。

2026年1月14日,北京大学生命科学学院、基因功能研究与操控全国重点实验室、生命科学联合中心张蔚团队与合作者在Science Advances期刊上在线发表题为“An ancient genome duplication event drives the development and evolution of spinnerets in spiders”的研究论文。该研究通过整合基因组数据、单细胞测序技术以及大规模功能分析,系统地探讨了纺器的起源,阐明了一次古老基因组复制在新特征形成中的作用。

为了理解这一事件的历史背景,作者首先获得了蜘蛛古老姐妹群鞭蝎以及两个早期分支类群的染色体级基因组。基于宏观共线性分析,作者构建了蛛形动物基因组演化的整体框架。结果显示,这些物种的基因组演化缓慢,并保留了可追溯至石炭纪的复制痕迹(图1),为理解蜘蛛基因组的早期重组过程提供了关键线索。

图1. 节板蛛、地蛛与鞭蝎的基因组演化

在此基础上,作者重点关注基因组复制对纺器演化的具体影响。结果表明,abd-A-1abd-A-2 均与纺器的形成相关,这说明这一基因对在复制后逐渐获得了部分共享的新功能(图2)。这种新旧功能共存的模式,可能为纺器的出现提供了关键的遗传条件。

图2. 基因组结构与功能的关系

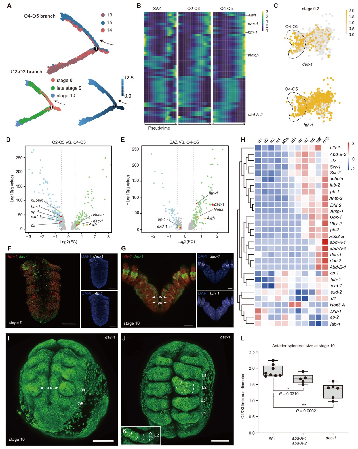
为了更深入地解析纺器形成过程中的基因调控模式,作者对蜘蛛胚胎在纺器出现前后的关键时期进行了单细胞测序。伪时序和差异表达分析识别出一批可能在纺器形成中发挥核心作用的候选基因,并为“纺器源自足”的假说提供了支持(图3)。进一步的基因表达分析与 CRISPR/Cas9功能实验显示,dac-1 的调控活动在腹部新区域被重新部署,这一结果强化了上述假设(图4)。

图3. 纺器形成过程中abd-A复制基因对的冗余功能

图4. 蜘蛛纺器的形成源自足同源物的演化

综合多组学数据和功能证据,本研究对纺器的遗传基础与演化路径进行了系统阐释。作者发现,abd-A 的两个基因拷贝共同促进了第四和第五腹节上纺器的形成并招募了足模式基因dac-1参与纺器的精细构建。这不仅填补了节肢动物早期关键结构如何出现的知识空白,也支持了重复基因的网络在复杂形态创新中发挥核心作用的观点(图5)。

图5. 纺器发育背后的基因网络

安徽师范大学李枢强教授与北京大学生命科学学院/基因功能研究与操控全国重点实验室/生命科学联合中心张蔚教授为本文共同通讯作者。北京大学博士后李逢源(已出站,现就职于中国科学院动物研究所)、动物研究所博士生杨晗(已毕业)与博士生张一名(已毕业)为本文共同第一作者。动物研究所顾奇研究员、博士生王书慧、博士生吴美明、硕士生黄炘、硕士生钟禹、博士生黄鲜婷、安徽师范大学靳鹏宇教授、林业杰实验员、硕士生郭馨悦以及硕士生李芸芸为该研究做出了重要贡献。本研究得到了国家重点研发计划、科技基础资源调查以及国家自然科学基金的支持。

原文链接:https://doi.org/10.1126/sciadv.adw2173